Return
Main
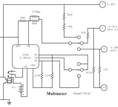
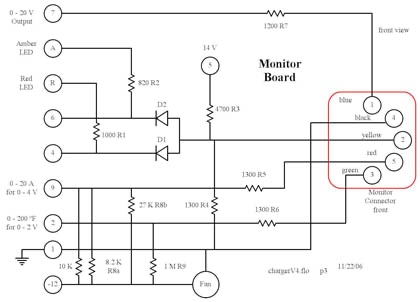
Schematics
12V dual-mode 12A Power Supply
Circuit Descriptions