Power Circuits Description

    The power circuit has parts soldered into a board with patterns. The discrete components and the connectors are soldered to it. These are female except for the battery. The Picaxe is in a socket. The DC-DC converter and the charger are small boards which are supported by stiff wires mostly going straight down. The USB connector is part of the charger. It faces a hole for cable access.

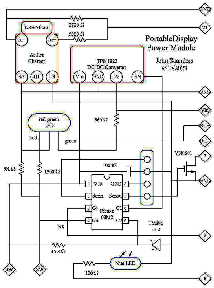
    The battery voltage is measured indirectly since it is the reference voltage for measuring the reference diode. It’s value is transmitted to the Teensy in ASCII.
    Picaxe and Arduino have opposite polarities for RS-232 serial transmissions. The Arduino polarity cannot be changed, the Picaxe can, but the transmit was kept as “N” for debugging so an inverter was needed. Its pull-up is on the Teensy breadboard since the power board has no 3.3V. This also prevents over voltage on the Teensy, which has 3.3V logic, but the battery can reach 4.2V. The receive input is set to “T”. 3.3V seems enough for it.

    The battery connector is polarized since putting it in in reverse would be catastrophic. The other battery positive connector is to maintain the RTC when the Teensy is off.

    Pin 23 is an analog pin which measures the charger input voltage.

    Pin 6 operates the blue LED. It flashes for each validated RF message as it is received.

    The charger current is a nominal 500 MA, and decreases to satisfy  current drain for battery voltages above 4.1 V.

    The only difference from the spring ’23 version is to swap the functions of pins 3 and 4 because, for undocumented reasons, using C.3 for an interrupt uses the program to crash.