Keypad Controller Circuit 

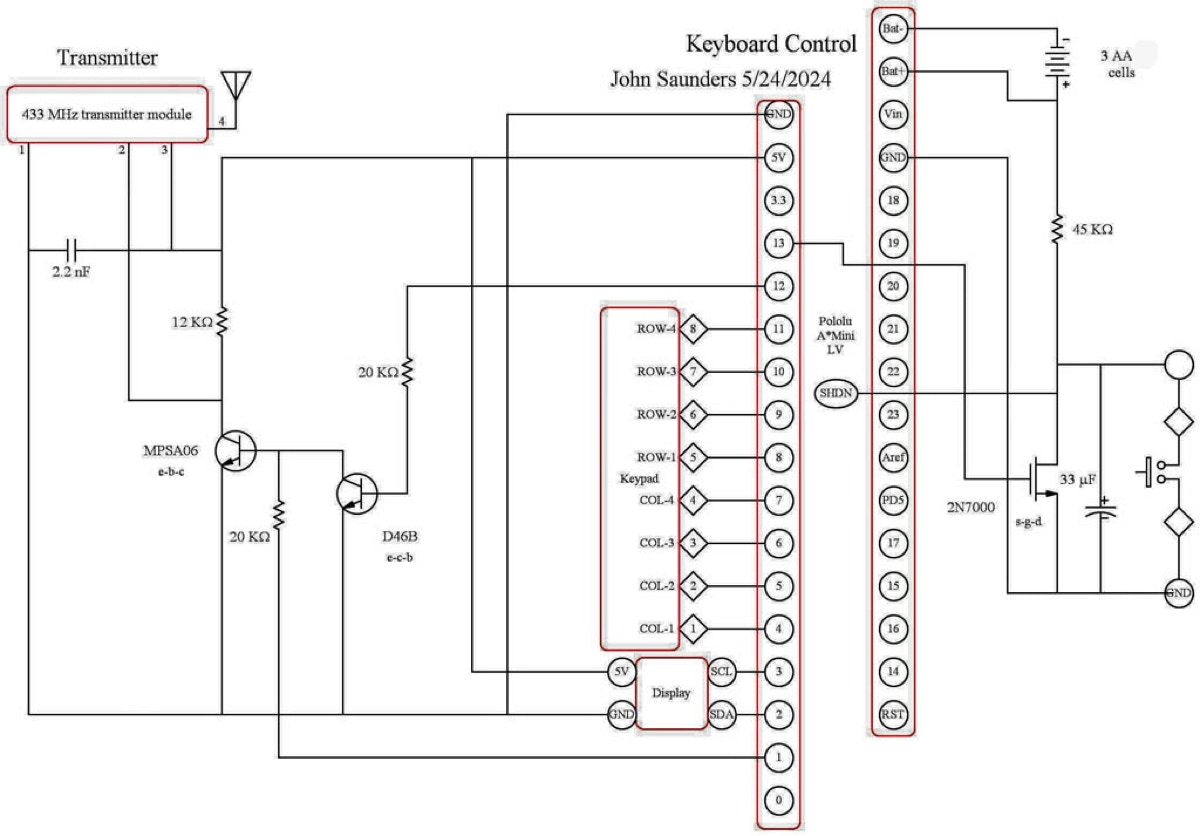
The A-Star mini LV 32u4 processor was selected because it is optimized for battery use. Pololu caters to Robot Makers and their custom processors can be powered directly rom a battery of lesser voltage than the processor voltage, which is 5. An efficient DC-DC up-converter is built into the chip. The resulting 5V is available and powers the Display and the Transmitter.

It programs as an Arduino Leonardo.

Its pins 4 to 11 connect directly to the keypad. Pins 4-7 are configured as outputs and 8-11 as inputs with pull-up. Pins 2 and 3 are hardware I2C and connect directly to the I2C adapter, which has its own pull-ups.

The A-Star has a pin in the middle which disables the DC-DC converter when taken high. This reduces battery power drain to 45 microamps. It is controlled by the circuit on the right. The push-button is a ball-type tilt sensor, The capacitor holds the transistor gate low until pin 13 is set high in service program Setup(). The service program lowers pin 13 automatically, or by keypress.

The Transmitter adapts to Arduino serial output via the circuit on the left. This is identical to that in the Bedside Clock, C.V. Only the 2.2nf capacitor is by the transmitter module.