These are the Sensor Box circuit diagrams:

This is the layout:

Layout

This is the wiring:

Wiringl

These are the pin connections

Pin Connections

This is the garage cable interconnect in the Phone Secondary Box:

Secondary Box

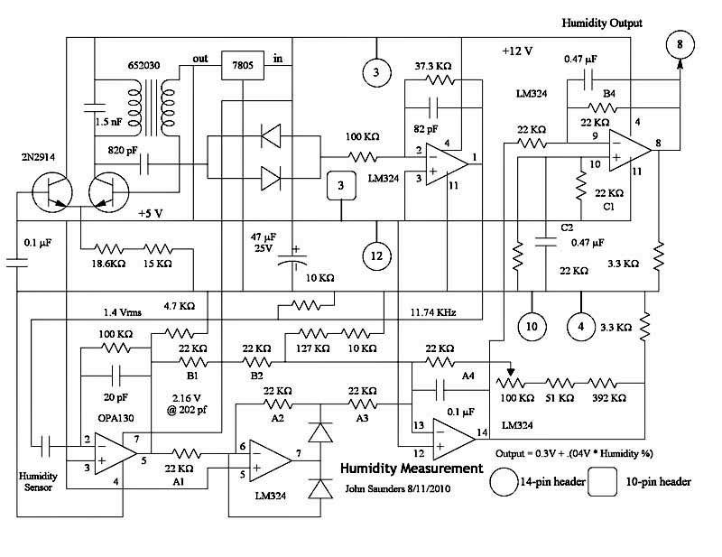
This is the Humidity Sensor Circuit:

VOutputs

This is the Temperature Sensor Circuit:

Temperature Circuit

These are the Photocell Amplifiers:

Photocell Circuit

This is the Heater Monitor:

LED