4-Outlet Receiver

The 4-Outlet receiver is based on a  L-shaped chassis divided in two and inserted into a wood case 

One side contains the line-voltage components; the other the receiver and the 28-volt power supply, which was recycled.

The high voltage section includes two split duplex outlets, 4 relays and the relay driver. There is also a coax power jack for a 5th. output. This is at 28V DC.

Also a lighted pushbutton and a fuse.

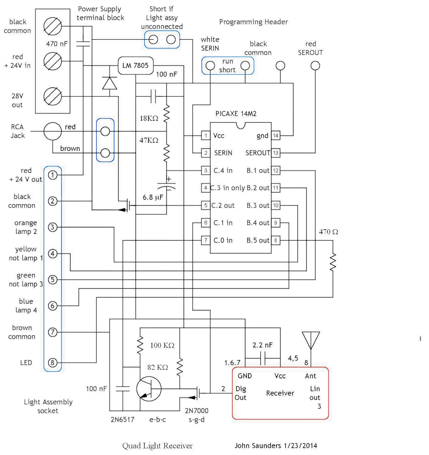
LThe receiver is similar to the other ones in the net, It uses a Picaxe 14M2 which has sufficient ports for the 5 controlled outlets. 

copper sheet is for a heatsink for the regulator.

The RCA jack is for the 28V intput.

The terminal block is for the 28V output.

The long connector has 5V-level outputs which go to the relay driver IC. 

The receiver is inside a black plastic case.

This is the second implementation of the relay circuit. The first, in 2014, re-used a relay board from a 3-pass scanner, with  rather extensive modification of its traces. 

That’s why the channels are labelled with colors.

The line wiring was made mush neater this time.

The relay resistors limit relay power. 

Declarations and Data

#rem 4-light Receiver.BAS  The Receiver gets a 433 Mhz signal from a 4-light transmiitter

which sends the preamble code and the a number in ascii from "0" to "7","L',"V"

It energizes one or more outlets and a coax jack with 28V for the Las Vegas ddisplay

John Saunders 6/3/2020. New relays and driver

#endrem

#PICAXE 14M2


'Input Ports

symbol Rcvr_In       = C.1            'Receiver signal, Idle low

symbol Rcvr_Int     = pinC.0            'Receiver interrupt goes +ve

symbol I_Port        = pinC.4             'Connected to the CLR pushbutton


'Output Ports

symbol LampW          = B.3    'White (W)

symbol LampR           = B.2    'Red  (R)

symbol LampG           = B.1    'Green (G)

symbol LampB           = B.4    'Blue (B)

symbol White_LED    = B.5    'Shows a received signal intended or spurious

symbol LV_Port         = C.2    'Outputs 24V to the Las Vegas Sign

    

'Variables    

symbol ValInput   = bit0

symbol Rcvr_Val     = b1    '0=OFF,1=White,2=Red,3=Yellow,4=Green,5=Maroon,6=Blue,7=Violet

symbol Rec_Indx     = b2

Init and  Main

Init:

SETFREQ m4

LOW LampW

LOW LampR

LOW lampG

LOW LampB

LOW LV_Port

DO

    PAUSE 200

LOOP UNTIL I_port = 1

LET ValInput = 0

SETINT %00000001,%00000001    'Interrupt when Rcvr_Int high


Main:

PAUSE 990

IF I_Port =0 THEN Init

IF ValInput = 1 THEN

    HIGH White_LED

    PAUSE 500

    LOW White_LED

ENDIF

LET ValInput = 0

GOTO Main

Interrupt program

Interrupt:

SETFREQ m16

DO WHILE Rcvr_Int = 1        'Interrupt is triggered by a 20 ms burst which exceeds intergator threshold

LOOP

LET Rcvr_Val = "Z"

SERIN [70,End_Interrupt],Rcvr_In,N2400_16,("14L1776"),Rcvr_Val

IF Rcvr_Val =  "Z" THEN End_Interrupt

LET ValInput = 1

SELECT Rcvr_Val

    CASE "0"

        LOW LampW            'Owl Fountain off

    CASE "1"

        HIGH LampW            'Owl Fountain on

    CASE "2"

        LOW LampR            'Cherub Fountain off

    CASE "3"

        HIGH LampR            'Cherub Fountain on

    CASE "4"

        LOW LampG            'Strip Lights off

    CASE "5"

        HIGH LampG            'Strip Lights on    

    CASE "6"

        LOW LampB            'String  Lights off

    CASE "7"

        HIGH LampB            'String  Lights on

    CASE "L"

        HIGH LV_Port        'Las Vegas Sign on

    CASE "V"

        LOW LV_Port            'Las Vegas Sign off

    ELSE

        LET ValInput = 0

ENDSELECT

End_Interrupt:

SETINT %00000001,%00000001    'Interrupt when Rcvr_Int high

RETURN