A system to control a lamp responding to sunlight or manually

All System Components

The Pole Lamp Control is actually a system of multiple devices in three locations:

  • The lamp is on top of a pole at the end of our driveway. It is switched by an X-10 outlet in a NEMA outside enclosure.
  • In the garage there is a 12-volt power supply, a X-10 keyboard modified for remote operation, and a control board.
  • On the patio, in a protected location is the Solar Sensor which measures the current provided by a solar array.
  • The solar array is mounted on the patio roof. It powers the Solar Sensor.

The 12V power supply powers four devices:

  • The Pole Lamp Control;
  • The Garage Fan Control,
  • The House Number Display.
  • The buttons of the Garage Door Control.

Garage Components

Power Center

Keypad

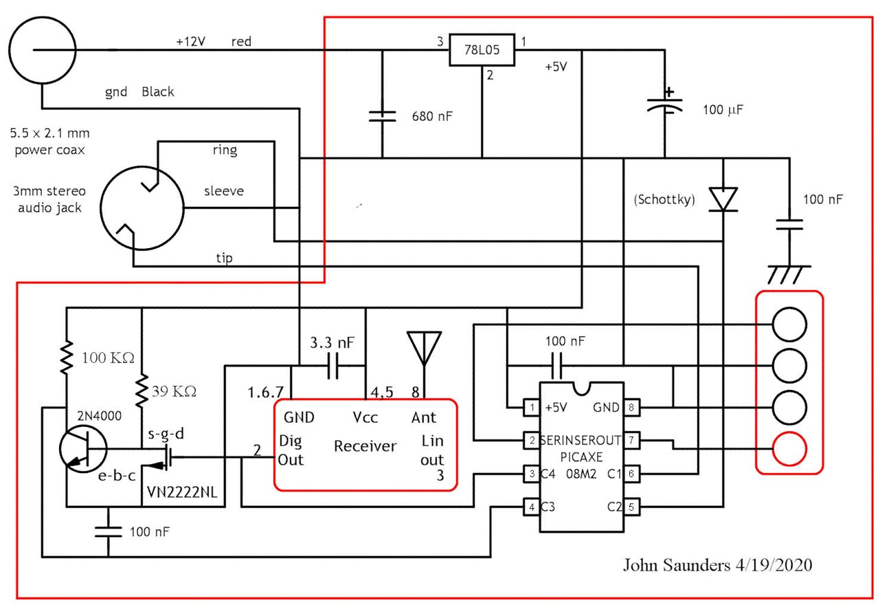
Controller Schematic.

The X-10 keypad keys are not isolated from line voltage so the relays are needed to provide galvanic isolation. They are reed relays, connected across two keys using fine wires,